ok138太阳集团・(中国)有限公司
首页
关于我们
公司简介
业务范围
业务优势
宣传视频
公司业务
工程案例
资质荣誉
企业资质
知识产权
新闻中心
企业新i闻
公示公告
行业新闻
党的建设
党建工作
纪检工作
信访工作
联系我们
联系我们
加入奥美
EN
您的位置:
首页
>>
新闻中心
>>
公示公告
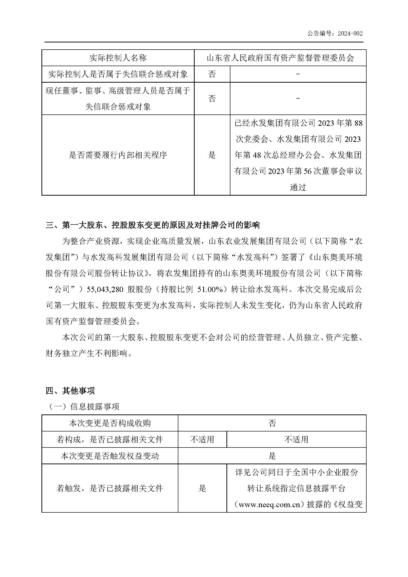
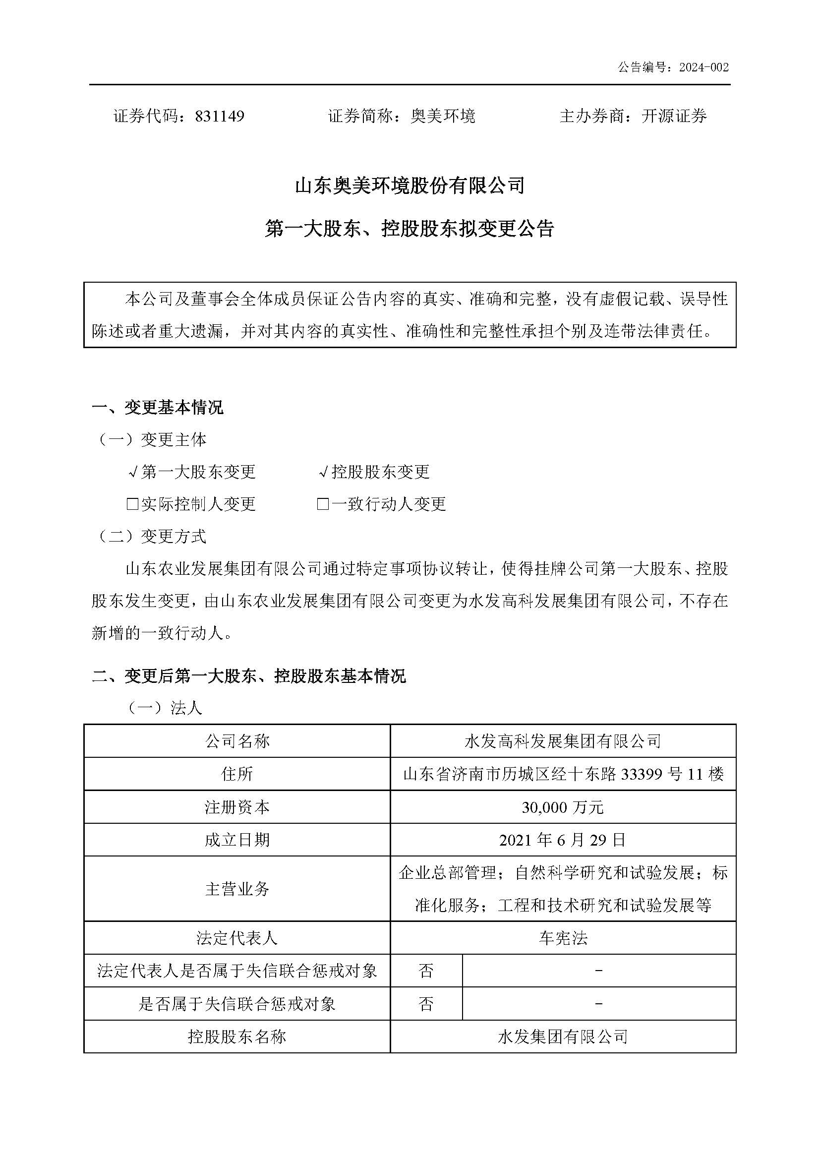
第一大股东、控股股东拟变更公告【2024-002】
发布时间:2024-01-12
浏览量:3224
来源:ok138太阳集团
上一篇:
关于拟发生特定事项协议转让的提示性公告【2024-001】
下一篇:
权益变动报告书(增持)【2024-003】